Сертификат AM Test Lab
Номер сертификата: 567
Дата выдачи: 01.04.2026
Срок действия: 01.04.2031
- 1. Введение
- 2. Функциональные возможности бета-версии VK WorkSpace
- 3. Использование сервисов бета-версии VK WorkSpace рядовыми пользователями
- 4. Возможности администратора бета-версии VK WorkSpace
- 5. Обеспечение безопасности данных
- 6. Архитектура бета-версии VK WorkSpace
- 7. Системные требования бета-версии VK WorkSpace
- 8. Применение VK WorkSpace
- 9. Выводы
Введение
В современной офисной среде сотрудник в течение рабочего дня постоянно переключается между разными приложениями. По имеющимся оценкам, число таких переключений достигает 1200 раз в день. Каждое из них требует от 30 до 90 секунд на восстановление фокуса. По отдельности эти потери времени выглядят несущественными, однако в совокупности они формируют часы утраченной продуктивности в рамках одного рабочего дня.
Текущая ситуация усугубляется отсутствием сквозной прозрачности и централизованного управления. Администраторы, как правило, не имеют целостного представления о том, как фактически происходит корпоративная переписка в разрозненных сервисах и каналах. Контроль осуществляется фрагментарно, в рамках отдельных систем, что усложняет аудит, расследование инцидентов и выполнение внутренних регламентов.
Управление учётными записями на протяжении жизненного цикла сотрудника остаётся трудоёмкой и слабо формализованной задачей. При изменении роли или уходе с работы требуется вручную выявлять связанные учётные записи в различных сервисах и по отдельности блокировать либо удалять их. Такой процесс и его результаты зависят во многом от внимательности администратора.
VK Tech подошёл к этой проблеме системно и объединил ключевые инструменты офисной деятельности в едином цифровом пространстве — VK WorkSpace. Мессенджер, почта, календарь, диск, доска, задачи и другое — всё доступно из одной панели, интегрировано между собой. Коммуникационная платформа построена на базе трёх ключевых аспектов: комфорт для пользователей, эффективность для бизнеса и безопасность для всех участников цифрового взаимодействия. Она подходит для работы команд любого масштаба без привязки к отрасли: от крупнейших энергетических компаний до сети таёжных спа.
В октябре 2025 года на конференции были представлены обновления платформы, в феврале 2026 года также произошли масштабные изменения. Нововведения помогли оптимизировать рабочие процессы и открыли новые возможности для коммуникации и совместной работы внутри компании и между организациями. Рассмотрим и протестируем ключевые возможности бета-версии платформы VK Tech, включая как ранее реализованные функции, так и появившиеся в ходе последних обновлений.
Функциональные возможности бета-версии VK WorkSpace
VK WorkSpace включает широкий набор функций как для рядовых пользователей, так и для администраторов. Поэтому перед детальным разбором мы вкратце расскажем о ключевых возможностях платформы, позволяющих оценить её эффективность в организации командной работы.
VK WorkSpace — это коммуникационная платформа для бизнеса, которая вобрала в себя все необходимые сервисы для совместной работы команд.
Встроенный мессенджер формирует единое коммуникационное пространство для сотрудников, обеспечивая обмен сообщениями и файлами, а также проведение видеоконференций. Календарь, трекер задач, заметки помогают планировать рабочее время, контролировать выполнение проектов.
Сервис предоставляет корпоративную электронную почту с поддержкой собственного доменного имени. Это позволяет выстроить формализованное деловое взаимодействие и обеспечить защищённый обмен информацией. Также предусмотрен диск — облачное файловое хранилище с функциями онлайн-редактирования документов и контроля версий.
Интерактивная доска предназначена для совместного визуального планирования и обмена идеями в реальном времени. Она позволяет командам структурировать информацию, создавать схемы, диаграммы и карты задач, отслеживать прогресс изменений.
Перечисленные возможности доступны в защищённом корпоративном приложении для совместной работы сотрудников с любого устройства.
Рисунок 1. Приложение VK WorkSpace на компьютере
Рисунок 2. Мобильное приложение VK WorkSpace
Платформа реализована на модульной архитектуре, благодаря которой пользователи имеют доступ только к требуемым для работы сервисам. Все операции выполняются в едином интерфейсе, что исключает необходимость переключения между приложениями.
В VK WorkSpace также реализованы инструменты администрирования для управления доступом пользователей и настройки сервисов под потребности компании.
Платформа обеспечивает непрерывную работу в разных условиях, включая офлайн-режим и временные сложности с интернет-соединением. Изменения автоматически синхронизируются после восстановления связи.
Рисунок 3. Восстановление интернет-соединения
VK WorkSpace подходит для любой организации независимо от того, есть у неё свой домен и сайт или нет. Один аккаунт может одновременно использоваться на нескольких устройствах: до пяти компьютеров, пяти iOS- и пяти Android-устройств.
Освоение платформы упрощают подробные инструкции, видеоуроки и иллюстрации на официальном сайте продукта и в личном кабинете.
Использование сервисов бета-версии VK WorkSpace рядовыми пользователями
Мы протестировали продукт с точки зрения пользователей, изучили мобильное приложение и десктоп-клиент, а также поработали в браузере. Хотим отметить, что он сохраняет привычную функциональность мессенджера, при этом расширяет возможности работы с почтой, календарём, документами, досками и другими инструментами.
Авторизация в приложении
В феврале 2026 года появился новый способ авторизации — вход по логину и паролю от почты VK WorkSpace: единый способ авторизации доступен для всех версий супераппа. Он обеспечивает более высокий уровень защиты данных по сравнению с входом через одноразовые пароли (OTP). Вместо отправки кодов по электронной почте применяется современная аутентификация на основе JWT-токенов.
Мессенджер
Вендор предоставляет стандартную функциональность, включающую личную и групповую переписку, голосовые и видеозвонки, а также создание групп и каналов. Поддерживается отправка текстовых и голосовых сообщений с возможностью редактирования и форматирования текста, прикрепление файлов, отправка отложенных сообщений. Имеется встроенная расшифровка голосовых сообщений. Также реализована поддержка стикеров и смайликов, расширяющая способы взаимодействия между пользователями.
Для каждого сообщения доступны реакции и возможность создания обсуждения. Механизм обсуждений позволяет выносить диалог в отдельную ветку и тем самым не перегружать основной чат. Уведомления об этом действии автоматически направляются пользователю при его упоминании или при подписке на соответствующую ветку.
В рамках сообщений поддерживаются базовые операции, включая ответ, копирование, закрепление, отправку фото, видео и другие действия. Поиск в мессенджере работает по сообщениям, пользователям, чатам и каналам. Поиск по вложениям и их содержимому — в планах вендора.
Для каждого диалога доступен набор инструментов управления, позволяющий выполнять действия:
- настраивать уведомления о новых сообщениях;
- просматривать запланированные сообщения;
- создавать встречи на основе переписки;
- просматривать общие группы с собеседником.
Рисунок 4. Настройки чата VK WorkSpace
В настройках группового чата, канала доступно управление параметрами доступа и взаимодействия участников. Группу, канал можно сделать публичными, после чего они станут доступными для поиска всем пользователям супераппа.
Поддерживается вступление по запросу, а также настройка прав участников на создание обсуждений с возможностью их разрешения или запрета.
Из мессенджера можно сразу отправить письмо всем коллегам в почту, назначить встречу, создать опрос в чате или сформировать задачу. Реализованы функции очистки истории переписки, её перемещения в архив, блокировки пользователя.
Почта
Пользователю доступны написание и отправка писем, работа с адресной книгой, отправка писем самому себе. Предусмотрена возможность указания получателей в копии и скрытой копии, а также настройка адресатов, которые будут получать ответы на отправленные письма. Автоответчик можно настроить как на внутренних пользователей (внутри домена), так и на внешних (за пределами домена).
Вложения могут добавляться из диска, локального хранилища персонального компьютера или из ранее полученных почтовых сообщений.
Рисунок 5. Почта VK WorkSpace
При вводе сообщения доступны инструменты форматирования текста, работы с таблицами, что упрощает подготовку структурированных и читаемых писем. Имеется возможность сохранения подготовленного письма в виде шаблона для повторного использования. Реализован механизм отмены отправки письма в течение 20 секунд после его отправления, что позволяет скорректировать сообщение при обнаружении ошибки.
При написании письма пользователь может выбрать одну из заранее настроенных подписей, создаваемых в пользовательских настройках. Поддерживается до трёх вариантов. Доступны средства форматирования текста, а также добавление логотипа компании в состав подписи.
Возможна массовая рассылка, при которой одно письмо отправляется одновременно до 30 пользователям.
Предусмотрена возможность настраивать уведомления о доставке и прочтении письма получателем. Работает функция отложенной отправки с указанием точного времени доставки. Пользователь может настроить уведомление для себя в случае отсутствия ответа на сообщение через заданный интервал времени, например через 1 час или 5 дней.
Рисунок 6. Создание сообщения в Почте
Работа с папками. Поддерживается делегирование прав на работу с папками, выбор нескольких папок для предоставления доступа, а также определение уровня этих прав. Функция «Предоставить возможность» позволяет выполнять действия от имени того, кто выдал права, включая отправку писем от его имени и создание корневых папок. Для обеспечения повышенной безопасности можно установить пароль на папку, если в ней хранится конфиденциальная информация.
Функция «Разобрать непрочитанные письма» позволяет управлять накопившимися непрочитанными сообщениями с настраиваемыми критериями. Пользователь может задать срок хранения, например выбрать письма, находящиеся в почтовом ящике дольше недели. В рамках правил очистки можно указать, какие письма обработать или исключить, и выбрать пользователей, к которым применяется правило.
Для обработки почтовых сообщений используются фильтры с гибкой настройкой условий и действий. Работает поиск по тексту тела письма, по флагам и другому. История ранних поисковых запросов сохраняется.
В зависимости от заданных правил письма автоматически перемещаются в соответствующие папки или удаляются в случае выявления нежелательной корреспонденции. Выбранные сообщения могут быть архивированы, что снижает нагрузку на рабочее пространство и упрощает его поддержание в актуальном состоянии.
Рисунок 7. Разбор непрочитанных писем в VK WorkSpace
Сбор почты с других почтовых ящиков. Сервис позволяет собирать почту со всех своих почтовых ящиков в один основной. Настройка сбора писем возможна с любого сервера, поддерживающего протоколы IMAP (Internet Message Access Protocol) или POP3 (Post Office Protocol version 3), что обеспечивает централизованное управление корреспонденцией и упрощает работу с несколькими почтовыми аккаунтами.
Рисунок 8. Сбор почты с других ящиков
Другие возможности. Для повышения удобства работы со списком писем используются цветовые метки (системные и пользовательские) и иерархическая структура почтовых папок, что упрощает навигацию и ускоряет поиск сообщений. Папки можно добавлять в раздел «Избранное», тогда они отображаются выше остальных, обеспечивая быстрый доступ.
Рисунок 9. Использование цветовых меток в Почте
Подключение через почтовые клиенты. Поддерживается подключение к почте через различные почтовые клиенты, что позволяет пользователям работать в привычной среде без изменения устоявшихся рабочих процессов. Настройка доступа для внешних почтовых приложений выполняется в интерфейсе почты на вкладке «Безопасность» с использованием механизма «Пароли для внешних приложений».
Интеграция почты с другими сервисами
Платформа обеспечивает интеграцию почты и календаря, что помогает в планировании встреч с коллегами напрямую из писем. Пользователь может создавать события на основе содержимого письма и приглашать участников, указанных в переписке. Все участники добавляются автоматически, а приглашения направляются им в виде писем и пуш-уведомлений, обеспечивая оперативное информирование и упрощая организацию встреч.
Рисунок 10. Пример создания события для Календаря из письма
Реализована возможность создавать заметки к письмам, что позволяет фиксировать важные фрагменты и возвращаться к ним для последующего анализа или действий, упрощая работу с ключевой информацией.
Рисунок 11. Создание заметки в Почте VK WorkSpace
Также предусмотрен переход из письма в чат с коллегами для оперативного обсуждения вопросов, связанных с содержимым письма, что сокращает время на обмен информацией.
Рисунок 12. Переход в чат с пользователем из письма
Есть интеграция с облачным хранилищем (Диском). Реализована функция автоматического сохранения вложений в заданный каталог, а также добавления файлов напрямую из хранилища.
Календарь
В календаре можно создавать события с уведомлениями, вести тематические календари, например рабочий и личный, организовывать совместные встречи с другими пользователями.
При создании встречи предусмотрена гибкая настройка частотности с возможностью выбора конкретных дней и времени, включая редкие повторения, например один раз в году для напоминания о дне рождения коллеги. Если в организации настроены переговорные комнаты, их доступность можно просматривать напрямую из календаря, осуществлять бронирование и отслеживать забронированные помещения. При отсутствии настроенных переговорных комнат можно указать место проведения встречи, чтобы участники имели представление о её формате и локации.
Также можно добавить описание, которое позволит участникам ознакомиться с необходимой информацией до начала совещания. Поддерживается форматирование. Есть возможность прикреплять файлы любого типа, от изображений до таблиц Excel. Пользователь может выбрать календарь, в котором будет отображаться событие, и назначить ему цвет для визуального выделения среди других записей. Настройка уведомлений доступна в почте, мобильном приложении и в мессенджере VK WorkSpace. Имеется возможность конфигурации для себя или распространения на всех участников, включая точное время их получения.
Предусмотрена функция отображения интересных событий, например праздников или других тематических мероприятий. Реализован импорт события из стороннего календаря.
Рисунок 13. Календарь в VK WorkSpace
При планировании мероприятий можно учитывать занятость участников, что помогает выбирать удобное время для всех. Есть поиск по событиям, фильтрация (события по цветам, роли и типу участия и отклонённые встречи).
Рисунок 14. Создание мероприятия в Календаре с учётом занятости коллег
Возможность предоставления прав на создание и редактирование событий доступна после смены организатора, что помогает эффективнее распределять задачи между участниками. Подтверждённые участники отмечаются специальным значком — это упрощает контроль за участием в событиях.
Календарный бот мессенджера VK WorkSpace информирует обо всех изменениях и новых событиях.
Рисунок 15. Пример уведомления через календарного бота
Календарей может быть несколько. Доступ к ним можно предоставлять другим пользователям с назначением соответствующих прав. Также предусмотрена настройка уведомления сразу для всех событий конкретного календаря.
Реализованы настройки часового пояса, офлайн-режима.
Для анализа и распределения задач доступна печать календаря в режимах «Неделя» и «Расписание». Синхронизация с устройствами через протокол CalDAV поддерживает актуальное расписание на компьютерах и смартфонах без ручного переноса данных.
Диск
Совместно с почтовым ящиком вендор предоставляет доступ к диску — облачному хранилищу для рабочих групп, где можно:
- хранить рабочие файлы, документы, презентации, видео и фотографии с возможностью доступа с любого компьютера;
- размещать файлы для коллег и предоставлять им доступ через ссылку;
- использовать общие папки, создаваемые администраторами организации, с настраиваемыми правами доступа.
Функциональность облачного хранилища позволяет организовать файлы и папки в удобной форме с возможностью сортировки по алфавиту, размеру или дате изменения. Объекты можно отображать списком или в виде плиток, что упрощает визуальный контроль за содержимым. При большом объёме данных доступен поиск по облаку с фильтрацией по типу файлов, например изображениям, что ускоряет нахождение нужного объекта.
В интерфейсе диска отображается показатель использования хранилища в формате «Занято X МБ из 5 ГБ». Файлы хранятся в корзине 14 дней. Объём файлов в ней не должен превышать объём свободного места в облаке. Если файлы в корзине будут весить больше, самые старые из них удалятся автоматически.
Распознавание документов. Мы загрузили личные документы без соответствующего названия, российские и белорусские, в облако и использовали функцию распознавания.
Рисунок 16. Распознавание документов в VK WorkSpace
Точное время окончания распознавания не указывается.
В результате Диск распознал российские документы. Белорусские права он не вынес в папку «Водительские права».
Рисунок 17. Результаты распознавания
Работа с документами. Облачное хранилище поддерживает создание и редактирование текстовых документов, таблиц и презентаций непосредственно в среде облака без необходимости скачивания на локальный компьютер или установки дополнительного ПО.
Рисунок 18. Создание презентации
Для документов предусмотрены инструменты совместной работы: можно добавлять комментарии, отмечать их как выполненные и вести внутренний чат прямо в документе. Эта функция облегчает коллективное взаимодействие и согласование правок.
Рисунок 19. Предоставление доступа к редактированию файла
Рисунок 20. Инструменты для совместной работы над презентацией
Для сценариев совместного редактирования документов поддерживается механизм версионирования, позволяющий отслеживать изменения и при необходимости возвращаться к предыдущим состояниям.
Рисунок 21. Последние изменения в совместной работе над файлом
Аудио- и видеозвонки
Суперапп поддерживает организацию аудио- и видеозвонков как в личных, так и в групповых чатах. Для встреч доступно создание ссылок, которые можно использовать для приглашения участников напрямую из чатов или через календарь.
Поддерживается гостевой доступ: к звонку или видеовстрече могут подключаться пользователи без учётной записи в супераппе по общей ссылке. Подключение по ссылке возможно через веб-браузер, а также через мобильное и десктопное приложение.
Чтобы записать звонок, необходимо нажать на одноимённую кнопку и подтвердить начало записи. Участники встречи получат оповещение о том, что ведётся видеозапись. Звонок может записывать только один участник. Запись звонка приходит в специальный чат-бот после обработки.
Описанная возможность позволяет вернуться к встрече и пересмотреть, о чём договорились, если что-то упустили или нужно уточнить детали. Текстовой расшифровки при этом не предоставляется, но такая функциональность планируется вендором к выпуску.
Рисунок 22. Бот записи звонка
Для конференций предусмотрено несколько режимов отображения участников. Компактный режим выводит на экран минимальное количество. Режим стандартного отображения демонстрирует их в привычной сетке, обеспечивая равномерное представление всех присутствующих. Режим докладчика фокусируется на ведущем выступлении, выводя его изображение в приоритетном окне. Имеется функция размытия фона.
Рисунок 23. Стандартный режим видеоконференции
Функция «Экономия трафика» отключает отображение видео других участников, при этом демонстрация экрана остаётся видна. Эта возможность актуальна при ограниченном интернет-трафике или низкой скорости соединения с сетью, позволяя поддерживать стабильность работы конференции и снижать нагрузку на канал связи.
В нижней части интерфейса расположена стандартная панель управления видеоконференцией, включающая настройки микрофона, запись, чат, функцию поднятия руки и другие элементы. Если демонстрацию экрана ведут несколько участников, между ними можно переключаться.
Во вкладке «Участники» отображается информация о текущих участниках конференции, а также о тех, кто находится в зале ожидания — буфере, куда пользователи попадают перед присоединением к звонку. Кнопка «Управление звонком» предоставляет расширенные настройки конференции: управление доступом участников к микрофону, возможность демонстрации экрана, включение или отключение зала ожидания и другие административные функции.
Ограничений по времени звонков (аудио- и видео-) и конференций нет. Максимальное количество участников конференции — до 500 человек.
Режим «Вебинар»
В режиме «Вебинар» доступны все функциональные возможности стандартного звонка, при этом управление взаимодействием участников реализовано через систему ролей.
- Создатель — организатор вебинара, обладающий полным контролем над ходом звонка и его параметрами. Только он может назначать модератора.
- Модератор осуществляет оперативное управление участниками вебинара и имеет право назначать докладчиков.
- Докладчик получает доступ к активным средствам взаимодействия: может использовать микрофон, включать видеокамеру и демонстрировать экран.
Слушатели ограничены в возможностях активного участия. Для них недоступны включение микрофона, видеокамеры и демонстрация экрана. При этом предусмотрен механизм поднятия руки для привлечения внимания. Управление микрофонами слушателей осуществляется создателем и модераторами, как индивидуально для конкретных пользователей, так и централизованно для всех участников.
Такая модель разграничения ролей позволяет обеспечивать управляемость мероприятия, снизить риски несанкционированного вмешательства и поддерживать предсказуемый сценарий проведения вебинара.
Режим «Вебинар» поддерживает до 550 участников. Только 50 из них могут иметь права создателя, модератора или докладчика.
Доска
Представляет собой интерактивное пространство для создания визуального контента и совместной работы над задачами, идеями. Создавать новые доски и работать с существующими можно прямо в приложении, не открывая браузер. Это позволяет не переключаться между окнами и сохранять контекст работы. Например, во время созвона с коллегами можно открыть нужную доску и продолжить обсуждение, не выходя из приложения.
В сервисе предусмотрены готовые шаблоны, включая диаграммы Ганта, Mind Map, Workflow и другие, которые упрощают организацию информации и планирование процессов. Для работы с контентом доступны инструменты рисования и оформления: маркер, выделитель, ластик, фигуры, стикеры, таблицы, текст, стрелки, реакции и фреймы. Масштабирование позволяет изменять вид доски от 0 до 600 %, а опция «Уместить всё» обеспечивает отображение всего содержимого на экране.
Перемещение и выделение объектов осуществляется с помощью курсора, навигация по доске — с использованием указателя «рука» или жестов на тачпаде. Объекты на доске можно перемещать, копировать, удалять, изменять их порядок отображения и сохранять в файл. Поиск по тексту помогает быстро находить нужные элементы на больших досках.
Доска поддерживает работу с файлами форматов png, jpg, webp, pdf. Можно добавлять файлы, пролистывать страницы документов и извлекать их содержимое в виде отдельных элементов.
Совместная работа обеспечивается возможностью предоставления доступа коллегам. Доступ может быть персональным или по ссылке, с различными уровнями прав: только просмотр, просмотр с комментариями или полный доступ. Это позволяет организовать коллективную работу и контролировать участие каждого пользователя в проекте.
Владелец доски может просматривать историю её версий и при необходимости откатываться к предыдущему состоянию, что очень важно при работе нескольких людей с одной доской.
Рисунок 24. Совместная работа с Доской
Задачи
Задачи позволяют фиксировать договорённости, упомянутые в переписке, и контролировать их исполнение. Создать задачу можно несколькими способами: через сервис «Задачи» напрямую или из чата или группы, выделив сообщение или часть текста и выбрав «Создать задачу». Для поиска и просмотра задач, в которых текущий пользователь является автором или исполнителем, используется строка поиска по тегу или наименованию. Доступна навигация через чат.
Просмотр задач ограничен автором и исполнителем, при этом возможно добавление других пользователей в качестве наблюдателей.
Статусы задач отражают этапы работы:
- «Сделать» — планирование;
- «Отклонена» — задача отклонена исполнителем;
- «В работе» — исполнение задачи;
- «Готово» — завершение работы исполнителем;
- «Закрыто» — автор принял результат и подтвердил завершение.
Рисунок 25. Работа с задачами
Опросы
В системе предусмотрены три формата опросов: выбор ответа из заданного перечня, ввод произвольного текста и оценка по шкале. При формировании опроса заранее определяется состав участников, которым будет предоставлен доступ к заполнению. Можно сразу отправить его всем. После запуска опроса возможно изменение состава участников.
Информирование участников о необходимости пройти опрос выполняется автоматически посредством бота.
Рисунок 26. Создание опроса в VK WorkSpace
Такой подход исключает подмену аудитории в процессе проведения опроса и обеспечивает корректность результатов с точки зрения контроля доступа и целостности собираемых данных.
Заметки
Заметки доступны через Почту. Имеются готовые шаблоны, а также возможность импортировать заметки из ZIP-архива с HTML-файлами, включая экспорт из Notion. В Заметках доступен ИИ-помощник для генерации текста и меню форматирования.
Рисунок 27. Заметки
Персонализация интерфейса и настройки супераппа
Во вкладке «Основные» доступны настройка вариантов запуска супераппа, управление удобством использования чата: от предпросмотра ссылок до проверки орфографии, звонков и контактов. Здесь можно активировать режим ускорения графики и задать параметры соединения.
Рисунок 28. Основные настройки VK WorkSpace
Реализована возможность регулировки громкости уведомлений, выбор звука.
Рисунок 29. Настройка уведомлений
Настройки приватности включают ограничение лиц, которые могут звонить и отправлять сообщения, а также возможность установки локального пароля. В строке «Безопасность аккаунта» отображаются активные сессии пользователя, что облегчает контроль за доступом к своей учётной записи.
Рисунок 30. Настройка приватности
Суперапп предоставляет расширенные параметры для звонков: можно настроить голосовые и видеозвонки, выбрать способ рендеринга, число участников на экране и другие параметры, влияющие на качество и удобство коммуникации.
Рисунок 31. Настройки звонков
Имеется возможность смены языка интерфейса и настройки горячих клавиш для ускоренного доступа к функциям.
Рисунок 32. Настройка горячих клавиш в VK WorkSpace
Персонализация интерфейса охватывает несколько блоков. В разделе «Оформление» можно изменить тему и цветовое оформление приложения. В подразделе «Стикеры» доступен выбор из готовых наборов и создание собственных стикеров, но генерация собственных возможна только через бота.
В блоке «Мессенджер» настраиваются фон чатов, размер и вид шрифта. Настройки применяются ко всем чатам сразу, но есть возможность задать индивидуальные параметры для чата с отдельным пользователем.
Рисунок 33. Настройка оформления всех чатов
Рисунок 34. Настройка отдельного чата в VK WorkSpace
Набор доступных настроек позволяет гибко адаптировать интерфейс и функциональность супераппа под конкретные задачи пользователя. Это обеспечивает более удобную и наглядную работу по сравнению с другими продуктами, где возможности персонализации ограничены стандартными шаблонами и фиксированными интерфейсами.
Возможности администратора бета-версии VK WorkSpace
Мы не будем останавливаться на регистрации, настройке тарифов и работе с записями — эти аспекты подробно описаны в инструкциях. В обзоре сосредоточимся на функциях, которые представляют наибольшую ценность с точки зрения безопасности и контроля инфраструктуры.
Учётные записи
Пользователи. В разделе доступно создание, редактирование, блокировка и удаление учётных записей. При удалении пользователя очищается его почтовый ящик: удаляются письма, контакты, настройки и файлы в облаке. Восстановление данных невозможно, поэтому при сомнениях в своих действиях рекомендуется блокировка. Если удаление выполняется владельцем домена, запись удаляется сразу, если администратором — в течение двух дней.
Для массового добавления или удаления пользователей можно использовать CSV-файл, подготовленный по образцу, а экспорт всех пользователей домена возможен через кнопку «Выгрузить пользователей в CSV».
В профиле пользователя доступны настройки ФИО, пароля, синонимов пользователя, двухфакторной аутентификации и другие функции.
Рисунок 35. Информация о пользователях в административной панели VK WorkSpace
Администраторы. В разделе можно предоставить доступ к панели администратора, где сотрудники получат возможность управлять пользователями и сервисами VK WorkSpace. Ролевая модель предусматривает несколько типов администраторов:
- Владелец. Получает права по управлению доменом, включая назначение администраторов. Доступна полная функциональность панели администратора и все разделы интерфейса.
- Администратор. Имеет права по управлению доменом, кроме управления другими администраторами. Доступна полная функциональность панели администратора и все разделы интерфейса. Раздел «Администраторы» доступен только для просмотра. Эту роль может получить пользователь с аккаунтом внутри домена.
- Администратор группы рассылки. Управляет пользователями (создание, редактирование, удаление учётных записей) в назначенных группах. В панели администратора доступны разделы «Пользователи», «Миграция», «Инструкция». Отображаются только пользователи своих групп.
Рисунок 36. Раздел «Администраторы»
Синхронизация с Active Directory. Реализована возможность настроить вход в почту с помощью учётных записей, заведённых в Active Directory. После настройки синхронизации авторизация сотрудников в VK WorkSpace будет, как и раньше, происходить через домен компании. На стороне платформы пароли не хранятся.
Двухфакторная аутентификация и технология единого входа
Двухфакторная аутентификация (только для SaaS) настраивается как отдельно для каждого пользователя, так и массово через CSV-файл. При включении опции все активные сессии пользователя завершатся. Чтобы не помешать его работе, лучше делать это в нерабочее время.
Поддерживается технология единого входа Single Sign-On (SSO).
Миграция с других сервисов
VK WorkSpace предоставляет возможность массовой миграции данных с других сервисов: можно перенести на платформу всю существующую почту и файлы из облачных хранилищ. Поддерживаются разные источники:
- Microsoft 365 — почта, календари и файлы;
- Google Workspace — почта и файлы;
- Яндекс 360 — почта;
- Nextcloud — файлы;
- другие почтовые серверы — почта.
Рисунок 37. Настройка миграции в VK WorkSpace
Миграция используется при переезде с одного сервиса на другой. Если необходимо перенести письма между почтовыми ящиками одного домена, следует использовать функцию сбора почты.
Настройка прав доступа сотрудников к сервисам и другие возможности
Почта. Администратор домена управляет параметрами корпоративной почты:
- настраивает отображение адресов сотрудников в подсказках и контактах;
- определяет правила обработки писем, отправленных на несуществующие ящики;
- задаёт ограничения на самостоятельное восстановление и смену паролей пользователями.
В рамках брендирования доступна настройка оформления почтового интерфейса и загрузка логотипа организации, размещение на корпоративном сайте формы входа в почту.
Администратор может создать общий почтовый ящик для коллективной работы, например для команды технической поддержки, и настроить права доступа для пользователей с учётом их ролей и задач.
Рисунок 38. Создание общего ящика
На отдельных тарифах предусмотрен административный доступ к любым почтовым ящикам без смены пароля и без фиксации действий в журнале. Для работы через сторонние почтовые клиенты поддерживается массовая генерация паролей приложений. Возможна организация общих почтовых ящиков с одновременным доступом для нескольких пользователей. Администратор имеет возможность восстанавливать письма, удалённые пользователями (они хранятся в скрытой папке «Удалённые» не менее 30 дней).
Также реализовано управление группами рассылок и ведение адресной книги, включая контакты, не входящие в домен.
В серверной версии почты VK WorkSpace доступны политики хранения писем, которые помогают контролировать объём файлового хранилища и оптимизировать производительность системы.
Мессенджер. В серверной версии мессенджера действует функция федерации, позволяющая организовывать обмен сообщениями между отдельными инсталляциями. Это даёт возможность, например, головному офису и дочерней компании вести общие чаты, оставаясь при этом автономными в рамках своих ИТ-инфраструктур. В облачной версии реализована аналогичная возможность: объединение нескольких доменов в единый «траст» для оперативной коммуникации. Сотрудники компаний-партнёров могут взаимодействовать как коллеги внутри одной организации, сохраняя при этом полный контроль над своими данными.
Диск. Объём хранилища определяется тарифом. Администратор контролирует его использование: перераспределяет объём между пользователями и решает вопросы расширения ресурсов при заполнении пространства общими папками или пользовательскими данными.
Реализованы централизованные настройки доступа: ограничения на типы загружаемых файлов, правила предоставления внешнего доступа и обязательность пароля для расшаренных файлов и папок. Поддерживаются уведомления о попытках загрузки запрещённых форматов и других событиях. Для контроля и анализа используется раздел статистики с возможностью выгрузки отчётов в формате xlsx.
Рисунок 39. Статистика по файловому хранилищу за выбранный период времени
Видеоконференции и мессенджер. В панели администратора доступна история переписки пользователей с возможностью её выгрузки для анализа или хранения.
Рисунок 40. История переписки в VK WorkSpace
Администратор может создавать собственных ботов для мессенджера, для чего требуется регистрация через сервис Метабот.
Доска. Доступно централизованное управление доступами и командами, журналирование и аудит событий.
Перенос созданных в Miro проектов возможен тремя способами:
- через массовую миграцию с использованием специального скрипта;
- через встроенную опцию импорта в меню доски;
- путём копирования объектов из Miro и вставки непосредственно на доску.
При этом доступный набор переносимого контента зависит от выбранного способа миграции.
Сервис «Офисы и ресурсы». Предназначен для управления бронированием переговорных комнат: можно добавлять и удалять переговорные комнаты, изменять доступность переговорной, добавлять и изменять офисы, локации и выполнять другие настройки.
Рисунок 41. Добавление переговорной комнаты
Сервис «Структура компании». Позволяет создавать, хранить, отображать и редактировать иерархию организаций, подразделений и сотрудников. При создании структуры можно использовать заранее заготовленные отделы: «Бухгалтерия», «Отдел продаж» и «Юридическая служба», с возможностью редактирования предзаполненных данных.
Уведомления. В панели предусмотрена настройка личных уведомлений во внешний мессенджер, на резервную почту, по телефону.
Обеспечение безопасности данных
VK WorkSpace включена в реестр отечественного ПО (№ 6644 от 23.04.2020). Серверы платформы находятся в российских дата-центрах. Передача данных осуществляется по зашифрованному каналу Transport Layer Security (TLS), при этом защита реализована как на транспортном, так и на прикладном уровне, включая использование ГОСТ TLS через GateWay. Это обеспечивает безопасность всего трафика между клиентами и сервером (даже кастомных мини-аппов).
Аутентификация пользователей осуществляется через SSO по протоколу OpenID Connect с возможностью интеграции с корпоративными IDM через OAuth. Поддерживается двухфакторная аутентификация (для SaaS), проверка паролей, а также защита от подделки писем через DMARC, SPF и DKIM. Встроенные механизмы облачной защиты включают антивирус, антиспам и антифрод. Возможна интеграция с антивирусами, DLP (Data Loss Prevention) и SIEM-системами компании.
Управление безопасностью на уровне домена позволяет ограничивать доступ к системе: при увольнении учётная запись сотрудника блокируется, что исключает дальнейший доступ к чатам, почте и корпоративным файлам (при блокировке стираются данные приложения с устройств).
Доступны функции отслеживания устройств и браузеров, с которых выполнялся вход, журнал действий пользователя и возможность уведомления службы безопасности о подозрительной активности.
Рисунок 42. Устройства и приложения, с которых был выполнен вход
В меню доступна вкладка «Лог действий», которая позволяет просматривать историю своих операций в почтовом ящике.
Рисунок 43. Активность пользователя
Для мобильных устройств реализована поддержка Mobile Application Management (MAM), включающая установку пин-кода и пароля для входа, блокировку запуска на рут-устройствах, уведомления о включённом VPN, запрет на скриншоты, удалённое управление сессиями и дистанционное стирание данных. Доступны запреты на скачивание, пересылку, копирование. Версии супераппа для мобильных устройств позволяют хранить информацию в локальном зашифрованном контейнере.
Рисунок 44. Настройки безопасности для супераппа
Перечисленные меры обеспечивают комплексную защиту данных и контроль активности пользователей, создавая безопасную рабочую среду как на ПК, так и на мобильных устройствах.
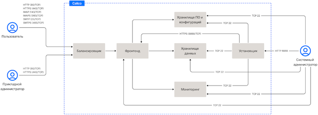
Архитектура бета-версии VK WorkSpace
Платформа включает следующие компоненты.
- Балансировщик. Обрабатывает запросы пользователей и перенаправляет их на нужный фронтенд: Nginx, который обслуживает HTTP-запросы, IMAP и SMTP (варианты балансировки: Nginx (upstream) и DNS-балансировка).
- Фронтенд. Обеспечивает взаимодействие с пользователями, администраторами и внешними системами.
- Хранилище ПО и конфигураций отвечает за хранение образов контейнеров, инфраструктурных данных и настроек сети, хранилище данных — за хранение данных пользователей и системы.
- Мониторинг — компонент, который собирает метрики и телеметрию со всех составляющих системы.
- Установщик. Реализован через сервис onpremise-deployer_linux. Управляет установкой решения, предоставляет веб-интерфейс установщика, используемый как при первичной установке, так и при дальнейшей настройке и обслуживании системы.
- Calico. Отвечает за сетевое взаимодействие между контейнерами системы, расположенными на разных серверах.
Рисунок 45. Общая схема компонентов VK WorkSpace
Системные требования бета-версии VK WorkSpace
VK WorkSpace доступна в облаке (SaaS) и в виде локального развёртывания (on-premises). Облачная версия снимает с компании необходимость в серверах и их обслуживании, обеспечивает автоматические обновления, высокую доступность и простое масштабирование через панель администратора. On-premises позволяет быстро развернуть корпоративную почту на собственном домене, облачное хранилище для рабочих групп и внутренний мессенджер.
Выбранная модель развёртывания не ограничивает функциональность сервисов VK WorkSpace. Все сервисы предоставляются по единому договору, без дополнительных закупок оборудования и ПО.
В облаке реализована схема многократного резервирования данных, что исключает потери данных из-за сбоев. В on-premises предусмотрено внешнее копирование данных. Для SaaS данная функциональность в разработке.
Почтовая система развёртывается в геораспределённой архитектуре. Она удобна для компаний с разветвлённой структурой офисов в разных концах страны. Это позволяет обрабатывать внутренний почтовый трафик региона в локальном дата-центре, а внешний трафик маршрутизировать через центральный регион, где размещены единые средства обеспечения ИБ. При этом сотрудники из разных инсталляций (например, московского и новосибирского офисов) могут автоматически получать доступ к единой адресной книге компании и занятости коллег из других регионов в календарях.
Таблица 1. Поддерживаемые версии веб-браузеров и операционные системы
Устройство | Операционные системы |
Компьютер | Windows 10 и выше; macOS 12 и выше; Ubuntu 20.04 или выше; Red Hat Enterprise Linux 8.4 или выше; РЕД ОС 7.3 или выше; Astra Linux Special Edition 1.7 или выше; glibc 2.28 или выше. |
Мобильные устройства | Android 10 или выше; iOS 16 или выше. |
Политика сопровождения мобильных платформ предусматривает поддержку четырёх последних мажорных версий Android и двух последних мажорных версий iOS.
Веб-доступ к сервисам осуществляется через поддерживаемые версии браузеров:
- Chrome 122 или выше;
- Firefox 93 или выше;
- Edge 95 или выше;
- Яндекс 21.11 или выше.
Поддержка веб-браузеров осуществляется в течение двух лет с момента выпуска соответствующей версии. Начиная с версии 25.2 использование Safari для работы с сервисами не поддерживается.
Применение VK WorkSpace
Коммуникационная платформа может использоваться в организациях любого профиля без привязки к отраслевой специфике и внутренним процессам. Список возможностей настраивается под текущие задачи компании и при необходимости корректируется. Техническая поддержка работает ежедневно с 09:00 до 21:00, включая выходные и праздничные дни.
Наиболее точное понимание причин выбора коммуникационной платформы и требований к ней формируется при анализе практических сценариев внедрения. Представленные ниже кейсы позволят увидеть, с какими задачами компании переходят на VK WorkSpace, какие ограничения учитываются и какие функциональные возможности оказываются критичными при принятии решения.
Объединение всех рабочих процессов на единой платформе
В администрации Правдинского муниципального округа Калининградской области работают 86 сотрудников, отвечающих за комфорт почти 18 000 жителей. Перед командой стояла задача внедрить единое российское ИТ-решение, которое обеспечивало бы безопасную официальную переписку, защищённые оперативные коммуникации, планирование рабочих совещаний и надёжное хранение документов.
Ранее организация использовала продукт для рабочей переписки и хранения файлов, ориентированный больше на коммерческие задачи. Поэтому администрация решила перейти на другой сервис, который бы объединял инструменты:
- корпоративную почту на домене организации;
- календарь для просмотра расписания коллег и согласования встреч с учётом разных локаций и часовых поясов;
- видеоконференции с возможностью приглашения сторонних участников по ссылке;
- мессенджер для внутреннего общения и оперативного обмена информацией;
- диск для хранения рабочих документов и других файлов;
- оптимальное соотношение цены и качества с возможностью пользования всеми сервисами по единой подписке;
- надёжного российского вендора, соблюдающего требования законодательства;
- сервисы, зарегистрированные в реестре отечественного программного обеспечения.
Один из поставщиков предложил перейти на VK WorkSpace, предоставив 60-дневный тестовый доступ и услуги по первичной настройке, миграции из сторонних сервисов и сопровождению пользователей. Первое время администрация пользовалась бесплатной версией, что позволило оценить возможности платформы. Позже было принято решение получить доступ к расширенным версиям почты, календаря и других инструментов. Миграция и настройка заняли меньше месяца.
VK WorkSpace позволила выстроить систему унифицированных коммуникаций для сотрудников и упростить рабочие процессы. Переписка и документы защищены в соответствии с требованиями регуляторов.
Объединение 40 филиалов и сокращение затрат на ИТ-инфраструктуру
Федеральная сеть таёжных спа «Алтайская здравница» насчитывает более 40 филиалов по всей стране. Она столкнулась с необходимостью организовать безопасный и эффективный обмен информацией с партнёрами и внутри собственных подразделений, а также обеспечить надёжное хранение рабочей документации.
Ранее сотрудники использовали разрозненные публичные сервисы. Переписка велась по электронной почте и в мессенджерах, а документы хранились в разных облачных хранилищах. Это усложняло контроль и повышало риски нарушения целостности данных. Тогда компания решила перейти на российское корпоративное ПО. Основные требования к новой платформе включали:
- единое пространство для всех рабочих процессов;
- включение в реестр российского ПО;
- стабильную службу поддержки;
- простой и понятный интерфейс;
- доступную стоимость лицензий при большом числе сотрудников и партнёров.
Выбрали VK WorkSpace. Переход на платформу выполнил партнёр VK Tech. Сначала подключили управляющую компанию и головной офис, затем за месяц — всех партнёров по франшизе. При помощи инструментов миграции перенесли двухлетнюю переписку, корпоративные календари и шаблоны документов.
Сейчас администрация активно использует 86 почтовых аккаунтов. VK WorkSpace закрыла потребности сети спа: помимо необходимых инструментов для работы платформа обеспечила многоуровневую защиту данных. Решение соответствует требованиям отечественного законодательства и снижает риски безопасности.
VK WorkSpace в рамках импортозамещения, доработка под требования заказчика
В рамках задачи по импортозамещению ПАО «РусГидро» анализировало доступные отечественные решения, которые могли бы заменить используемые зарубежные сервисы.
Одним из ключевых сервисов для ПАО «РусГидро» является корпоративная электронная почта. Несмотря на кажущуюся стандартность инструмента, к выбору организация подошла комплексно. В оценке участвовал свой специалист, отвечающий за пользовательский опыт. Его задачей было анализировать решение с позиции ежедневной эксплуатации: логика интерфейса, понятность сценариев, удобство работы, общее восприятие продукта и другое.
ПАО «РусГидро» протестировало несколько альтернативных решений и сформировало короткий список. По итогам пилотирования наилучшие результаты с точки зрения удобства продемонстрировал продукт от VK Tech. По пользовательскому опыту он превосходил другие варианты. Но окончательное решение принималось с учётом всех обязательных факторов: стоимости, требований № 223-ФЗ, технических характеристик, возможностей интеграции и администрирования. В результате был выбран данный вендор, и в настоящее время его сервис используется в продуктивной среде.
VK WorkSpace реализовано в облачной модели. В условиях повышенных требований к защите информации это даёт необходимую гибкость при управлении доступом, обеспечивает стабильность работы и удобство для конечных пользователей.
Ещё на этапе внедрения организация сформулировала перечень критичных функций. Часть из них ранее использовалась в Microsoft Outlook, ряд сценариев требовал доработки. Команда вендора адаптировала продукт под требования заказчика. Необходимая функциональность была реализована, при этом отдельные механизмы оказались удобнее и эффективнее по сравнению с ранее применявшимся решением.
Организация корпоративных коммуникаций в «Россети»
Для организации корпоративных коммуникаций «Россети» внедрила решения платформы VK WorkSpace: электронную почту, мессенджер и видеоконференцсвязь для совместной работы. Было запланировано, что сервисами платформы по модели on-premises будут пользоваться все дочерние и зависимые общества группы.
Внедрение началось с материнской компании — ПАО «Россети», чьи сотрудники были подключены к сервисам через приложение VK WorkSpace до конца 2024 года, к почтовому сервису — к середине 2025 года.
При выборе решения для корпоративных коммуникаций «Россети» исходила из необходимости объединить электронную почту, мессенджер и инструменты совместной работы в рамках единой платформы с единым пользовательским сценарием. Существенным критерием стала масштабируемость, обеспечивающая оперативное подключение новых пользователей без пересмотра архитектуры. Для системообразующего предприятия также критичны повышенная отказоустойчивость и соответствие установленным требованиям информационной безопасности. Реализованное решение закрыло потребности заказчика.
Выводы
VK WorkSpace объединяет в единой платформе все ключевые инструменты для работы и корпоративных коммуникаций.
Единое рабочее пространство создано для повышения продуктивности сотрудников: оно минимизирует потерю времени на переключение между разрозненными приложениями и позволяет сосредоточиться на текущих задачах. Работа в закрытом корпоративном контуре исключает отвлечения на личные сообщения и сторонние ресурсы, сохраняя концентрацию на профессиональных процессах. Интуитивно понятный интерфейс повторяет привычные модели взаимодействия корпоративных приложений, что сокращает время на освоение платформы и упрощает повседневное использование всех инструментов.
Для администраторов и руководства VK WorkSpace обеспечивает централизованное управление корпоративной средой. Благодаря единой инфраструктуре корпоративных коммуникаций организации получают стандартизированную среду, которая обеспечивает прозрачность бизнес-процессов и эффективное управление. Это позволяет оптимизировать затраты на поддержку разрозненных сервисов и оперативно оценивать ключевые показатели деятельности.
Достоинства:
- работа в офлайн-режиме при нестабильном или отсутствующем подключении к интернету;
- современная аутентификация на основе JWT-токенов;
- единая панель администратора для управления пользователями и всеми сервисами платформы;
- интеграция с корпоративными каталогами для централизованного управления пользователями и групповыми политиками;
- инструменты массовой миграции пользователей и данных из сторонних систем;
- создание иерархии организации, подразделений и сотрудников с возможностью отображения и редактирования;
- мониторинг использования почтовых ящиков и других сервисов сотрудниками;
- доступ сотрудников ко всем сервисам через единый суперапп без необходимости переключения между приложениями. Пользователи видят только те инструменты, которые нужны им для работы;
- персонализация интерфейса супераппа под потребности пользователя;
- встроенный бот для оперативного информирования;
- настройка критериев обработки непрочитанных писем для контроля входящей корреспонденции;
- возможность массовой миграции данных с других сервисов;
- планирование мероприятий с учётом занятости коллег;
- совместная работа над документами, графикой и задачами с возможностью приоритизации задач. Поддержка механизма версионирования;
- распознавание документов;
- установка приложений через MSI для Windows, DEB и RPM для Linux;
- доступ к платформе через браузер на мобильных устройствах и ПК;
- обеспечение безопасности данных на всех уровнях;
- предоставление всех сервисов по единому договору, без дополнительных закупок оборудования и ПО;
- обширная база обучающих материалов с иллюстрациями и видеоуроками онлайн.
Недостатки:
- точное время окончания распознавания документов не указывается. Может не распознавать иностранные личные документы;
- отсутствует текстовая расшифровка аудио- и видеозвонка;
- механизм внешнего резервного копирования и восстановления данных в SaaS на текущий момент находится в стадии подготовки;
- начиная с версии 25.2 использование Safari для работы с сервисами не поддерживается.




















































