Скрытый бэкдор в фейковых IP-сканерах продвигается с помощью Google Ads

Скрытый бэкдор в фейковых IP-сканерах продвигается с помощью Google Ads

Скрытый бэкдор в фейковых IP-сканерах продвигается с помощью Google Ads

Новая вредоносная рекламная кампания в Google подкидывает пользователю бэкдор под названием MadMxShell, используя кластер доменов, имитирующих легитимные IP-сканеры.

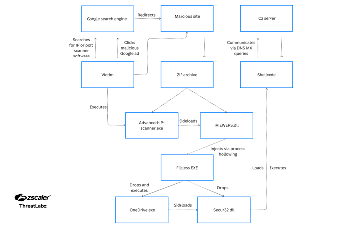
Исследователи из Zscaler ThreatLabz рассказывают, что злоумышленники зарегистрировали несколько доменных имен, близких по написанию к адресам популярных сайтов, и c помощью Google Ads, по ключевым словам, вывели эти домены в топ результатов поисковой системы. Хакеры рассчитывали на невнимательность жертв.

Пользователям открываются фиктивные сайты, содержащие JavaScript-код, который загружает на устройство вредоносный файл «Advanced-ip-scanner.zip» при нажатии кнопки загрузки.

В ZIP-архиве присутствует библиотека «IVIEWERS.dll» и исполняемый файл «Advanced-ip-scanner.exe». Последний использует метод сторонней загрузки DLL для заражения.

DLL-файл отвечает за внедрение шелл-кода в процесс «Advanced-ip-scanner.exe» с помощью техники, называемой «Process Hollowing» (внедрение в пустой процесс), после чего вредоносный EXE-файл распаковывает два дополнительных файла – «OneDrive.exe» и «Secur32.dll».

«OneDrive.exe», легитимный подписанный двоичный файл Microsoft, затем используется для боковой загрузки «Secur32.dll» и в конечном счете для выполнения шелл-кода бэкдора, но не раньше, чем он будет сохранен на хосте с помощью запланированной задачи и отключения антивируса Microsoft Defender.

Бэкдор предназначен для сбора системной информации, запуска команд через cmd.exe и выполнения основных операций с файлами, таких как чтение, запись и удаление файлов.

 

Стало известно, что было зарегистрировано 45 доменов в период с ноября 2023-го по март 2024 года, которые маскировались под известные программы для сканирования портов и управления ИТ, такие как Advanced IP Scanner, Angry IP Scanner, IP-сканер PRTG и ManageEngine.

Хоть это уже не первый случай заражения устройств пользователей через фиктивные сайты с помощью вредоносной рекламы, данная разработка впервые распространяет сложный бэкдор для Windows.

Компания Zscaler заявила, что пока ничего не известно о злоумышленниках и их намерениях, но уже есть зацепки в виде учетных записей, созданных на криминальных подпольных форумах. Ещё в июне 2023 года хакеры предлагали способы создания неограниченных предварительно финансируемых Google аккаунтов, что указывает на их заинтересованность в создании и запуске их собственной длительной кампании вредоносной рекламы.

OOXML — фикция: LibreOffice обвинила Microsoft в манипуляциях

Проблемы совместимости остаются одной из главных причин, по которым пользователи не спешат переходить с Microsoft Office на LibreOffice. Формально всё работает, но на практике время от времени всплывают странности с вёрсткой, форматированием и отображением данных. И, как считают в The Document Foundation (TDF), дело тут вовсе не в LibreOffice.

Фонд, стоящий за LibreOffice, снова выступил с жёсткой критикой Microsoft. В блоге Итало Виньоли — одного из основателей TDF — корпорация из Редмонда обвиняется в том, что она игнорирует интересы отрасли ради собственных коммерческих целей.

По его словам, утверждение «OOXML — это стандарт, и его просто нужно принять» выглядит, мягко говоря, странно.

Виньоли настаивает: Office Open XML (OOXML) не может считаться полноценным стандартом, пока Microsoft не готова радикально переработать сами приложения Office. В качестве примера он напомнил о давней проблеме Excel с автопреобразованием данных — истории, которая напрямую затронула научное сообщество.

Excel годами автоматически превращал текстовые значения в даты. Для обычных таблиц это удобно, но для генетиков — катастрофа. Названия генов вроде MARCH1, SEPT1 или DEC1 Excel воспринимал как даты и превращал их в «1-Mar», «1-Sep» и «1-Dec».

В 2016 году журнал Genome Biology проанализировал почти 3,6 тысячи научных работ с Excel-файлами и выяснил, что примерно в каждой пятой были ошибки, вызванные именно автозаменой форматов.

Долгое время Microsoft считала проблему нишевой и не давала возможность отключить такое поведение. Лишь в 2023 году компания добавила соответствующую настройку; уже после того, как Комитет по номенклатуре генов человека (HGNC) был вынужден переименовать около 27 генов, чтобы избежать ошибок. К тому моменту ущерб для исследований уже был нанесён.

По словам Виньоли, OOXML «открыт» лишь формально. Спецификация формата занимает около 7 000 страниц, что делает полноценную и корректную реализацию сторонними разработчиками почти невозможной.

Кроме того, Microsoft Office сам не использует строгую версию стандарта (Strict OOXML), предпочитая так называемый Transitional-вариант. В нём до сих пор есть зависимости от старых, проприетарных форматов и поведения древних версий Word — вплоть до элементов с названиями вроде autoSpaceLikeWord95 или shapeLayoutLikeWW8.

Отдельно Виньоли критикует рекомендации использовать Windows Metafile для графики вместо открытых и кросс-платформенных форматов вроде SVG.

Для пользователей всё это выливается в знакомую проблему: документы между Office и LibreOffice открываются, но не всегда так, как ожидалось. Для TDF же это очередное подтверждение того, что формат Office по-прежнему работает как инструмент удержания пользователей внутри экосистемы Microsoft.

Спор вокруг OOXML длится уже много лет, и новый выпад со стороны LibreOffice ясно показывает: вопрос совместимости и «открытых стандартов» по-прежнему далёк от закрытия.

RSS: Новости на портале Anti-Malware.ru